关于2019年CPA教材,每个科目或多或少都有一些变化,这些变化常常体现在当年的考试试题中,可以说是CPA考试的风向标!高顿CPA研究院老师第一时间分析整理出来,提前备考的考生们,在学习时一定要注意变化的章节,及时更新所学!

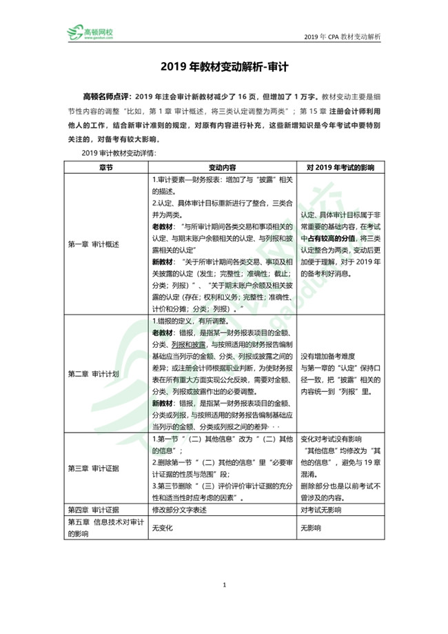
2019年注会审计新教材减少了16页,但增加了1万字。教材变动主要是细节性内容的调整“比如,第 1 章 审计概述,将三类认定调整为两类”;第 15 章 注册会计师利用他人的工作,结合新审计准则的规定,对原有内容进行补充,这些新增知识是今年考试中要特别关注的,对备考有较大影响。
2019年CPA《审计》教材变动解析





























APP下载
1V1专属服务