注册会计师考试有多难?能考上60+又是一种怎样的体验?为帮助2021注册会计师考生们更深入理解考试,下面高顿CPA老师将为大家分享关于注册会计师各科考试难度,以便大家更好的备考。

注册会计师考试有多难?
首先带大家看一组数据,考生将会更加直观感受注册会计师考试难度:

以上是2013-2018年注册会计师各科考试通过率情况,从表格中能够很直接的看到六科中《会计》科目是最难的,其中《会计》、《审计》、《财管》被称为是注册会计师考试三座大山,因为专业阶段六科中,这三科难度算是较大的。
再看一组数据:2013-2018年专业阶段考试出考率情况

关于注册会计师考试出考率也是大家非常关注的一个话题,从2013-2018年,注会考试出考率一直稳定的排在30%~40%之间,当然这也与注会考试难度相关,很多考生备考到一半放弃了,对于注会考试的备考来说,备考战线拉长也是考生难过的一大难关。
注册会计师考试如何达到60+?
我们知道注册会计师考试每科实行的是百分制,60分为及格线,考生只需考过60分(包含60分)即可视为通过。
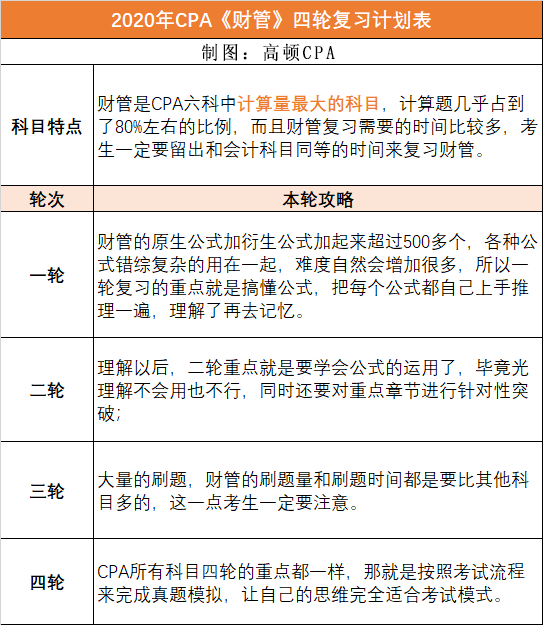
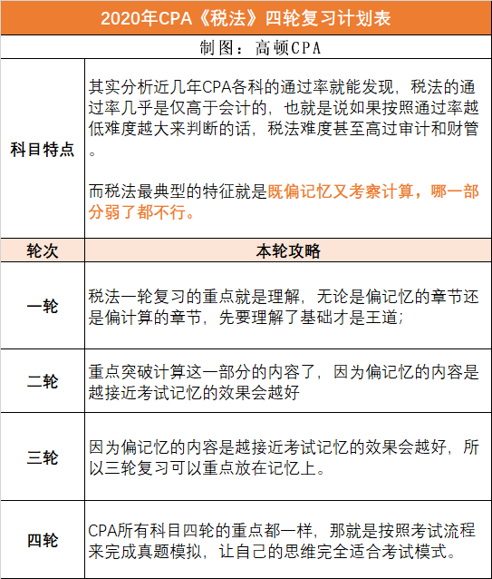
60分看似幸运,实则也要付出辛苦。各个科目要想获得60+分,都要付出多少?






看着这一轮一轮的学习计划,是不是就懵了?高顿CPA老师提醒首报考的考生,在备考之前一定要充分了解科目特点,制定适合自己的学习计划,充分备考。
另外考生们可以借鉴一些“前辈”的学习总结,例如:







注册会计师考试难度是很大的,需要有很强的专业知识,同时需要考生做好各科学习计划,更重要的一点是能够坚持下来。希望每一位考生都能被温柔以待,注会虐我千百遍,我仍不忘初心砥砺前行。


























APP下载
1V1专属服务