如果要评选出今年注会考试的难度担当,《审计》科目一定在候选之列!至于考试有多难?我们首先来看一下考生们的反馈情况!


审计难度飙升,撑起三座大山颜面
注会《审计》的门槛相对来说比较高,对于非专业人士来说不是很友好,不说人话的教材,在备考的时候对于考生来说简直是折磨,这种感觉又会经常出现在考场上。




学了个寂寞,考哭了,明年重新开始……
考生们都考衰了!对于考题的难、偏已经无力吐槽。

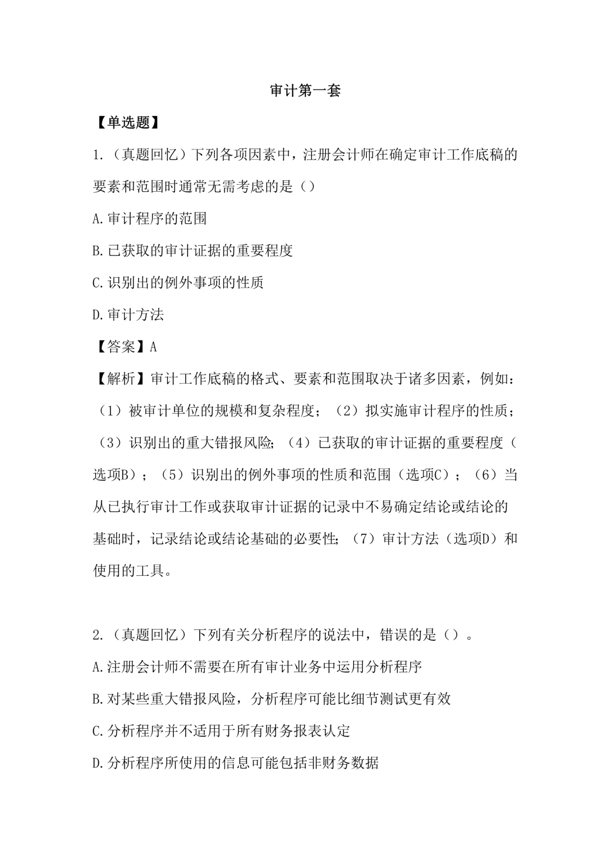
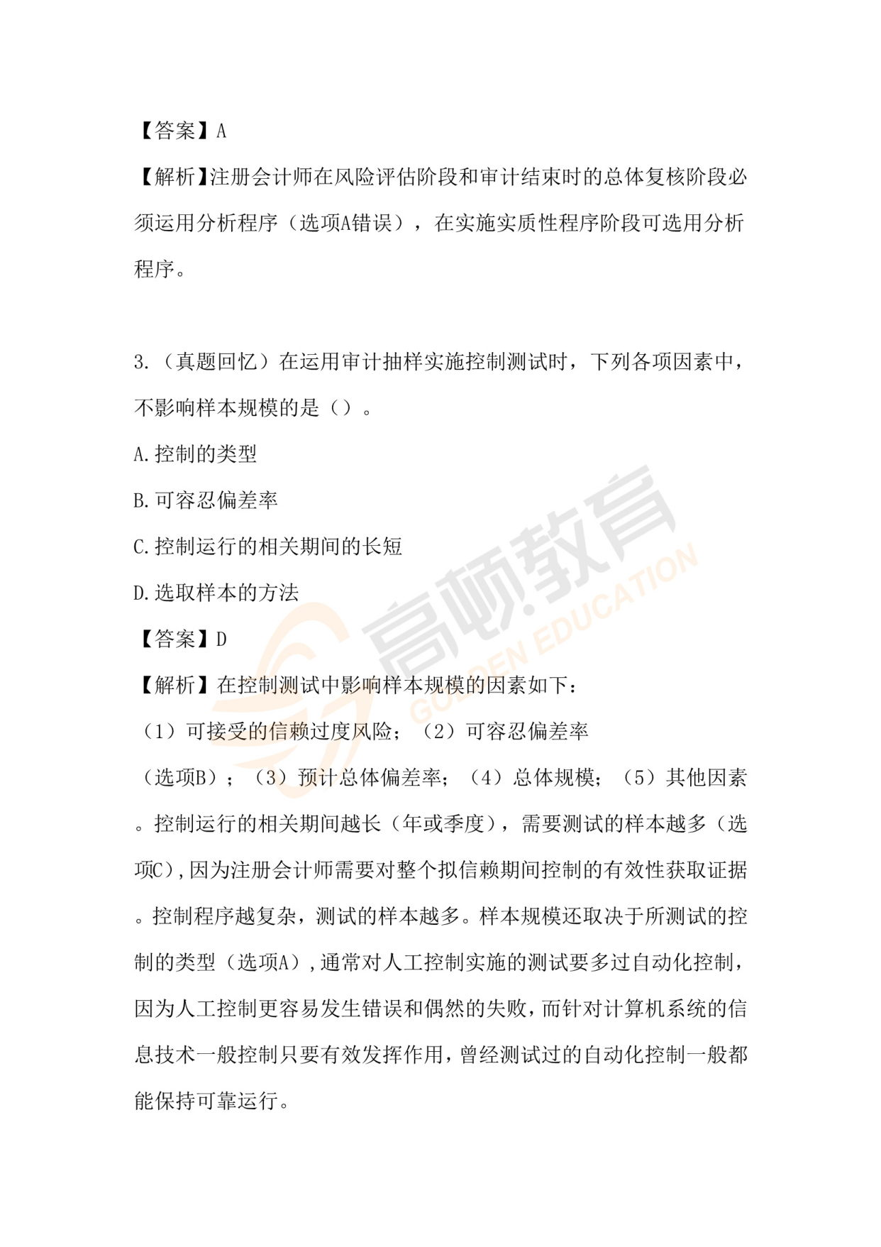
究竟考了些啥?真题来了
为了帮助考生更好回忆自己的考试情况,高顿CPA老师们已经整理好《审计》考试真题及其答案解析,考生们都来看看自己能考多少分吧~




更多完整版的考题及其答案,请考生们Call me领取!
无论考得如何,高顿CPA老师都建议大家可以预估一下自己的分数,等成绩出来的那一刻,至少心里有个底。如果分数相差太大,可以申请复核,争取最后一丝通过的机会!

注会《审计》晦涩难懂,准CPA考生该如何备考?
提到CPA的《审计》,大家最先想到的是天书,看不懂,教材白纸黑字都认识,就是不知道啥意思……
考生开始担心了:教材都看不懂还怎么备考?
当然是需要讲究方法啦~来听听高顿一年过五科、六科的CPA学员是如何备考的:




注会的《审计》科目具有很强的逻辑性,考生需要多做题,理解题目考点,注意关键词,形成自己的一套做题逻辑,通过的可能性是很大的。


























APP下载
1V1专属服务