注会考试各科目内容比较多,要想掌握要每轮至少备考四轮左右,很多首次备考的考生不知道每个阶段该怎样进行,故此高顿CPA整理了相关的学习计划!一起来看下!
会计:
会计科目是注会考试中比较有难度的一科,也是比较基础的一科,学习好会计有利于其他科目的学习,注会会计科目重难点考点比较集中,前期注重基础复习,后期把重难点搞懂的话,通过会计科目其实并不难。
会计考试这一科命题比较灵活,所以在平时的备考当中一定要脚踏实地,认真攻克每一个考点,一般来说凡是属于考纲范围的,我们都要复习到。

审计
审计内容晦涩难懂的原因之一就在于它是将国外的课程直译过来,不符合我们中文的阅读习惯,先学会计再学审计,理解起来要容易的多。当下考生需要做的是用中文的思维方式,去理解考察的重难点,把重难点吸收至少80%以上,对提分是很关键的作用。
审计的历年考试重点是:审计程序分析、审计报告、审计测试流程等。

财管
财管虽然公式多,但是解题套路还是比较好总结的,当下阶段考生可以将每个章节的重要考点,按照公式、衍生公式、适用范围、例题应用等形式,总结在表格中,这样看上去会更加的直接和简单。
历年考察重点资本预算、成本预算、现金流量,还有财务报表分析、利润敏感性分析等。

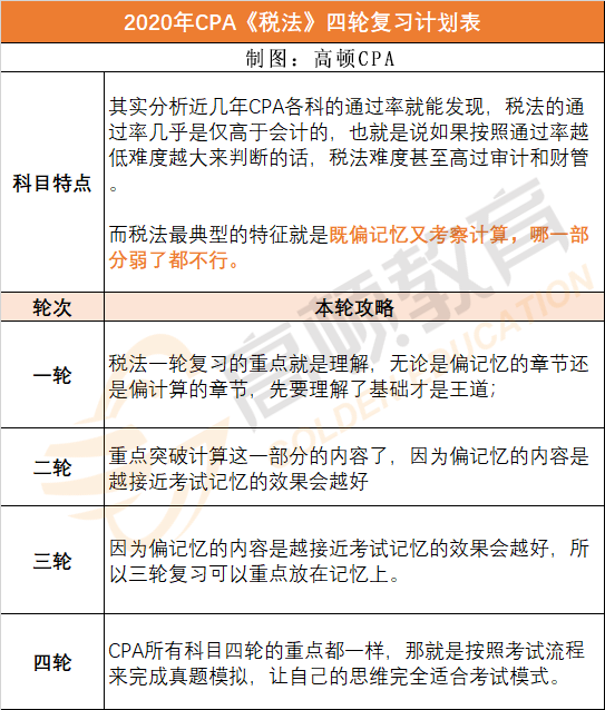
税法
税法是每年科目变动比较大的科目,因为税法政策的变化,所以不确定性比较大,但是税法的重点依旧是增值税、消费税、个税、企业税等这几个税种。

经济法
经济法科目较独立,比较适合冲刺复习,且经济法科目属于记忆性的科目,只要把重点内容理解了,会运用了,记住知识点就完全可以了。
经济法考试重点物权法、合同法、公司法、证券法。

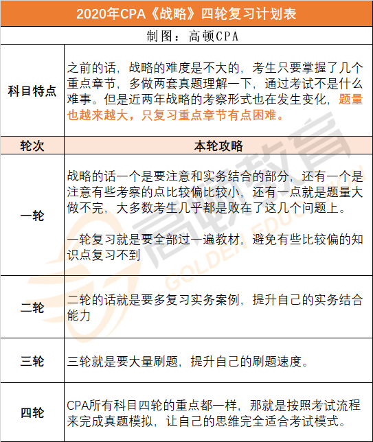
战略
战略科目比较简单,每年的出考虑也是很高,把大致的框架拟好,一个是“主要类型”,一个是“三个基本战略”,从这两个主要点出发。

当下,距离2020年注会考试还要两个多月的时间,高顿CPA提醒大家要注意考前的一些准备,此时此刻也要坚持到考试,有些考生如果报考的科目较多,没有多余的时间备考的话,可以选择适当的取舍。
现在考生应该把重心放在考点上面,多做题多看解析多理解,对于全职考生来说每天的学习时间要保证8个小时,对于在职考生来说,平时要多利用碎片化的时间进行准备,休息日要合理利用。距离注会考试开始,我们还有很长的时间可以好好准备!高顿CPA在这里预祝大家都能取得一个好成绩!


























APP下载
1V1专属服务