说到注会考试,如果对其了解一点的都知道,注会考试对于大部分来说都需要进行搭配的,因考试科目较多,很多考生不能一次全部考完,所以在选择科目上要进行合理的搭配才行,高顿CPA也总结了部分考霸的搭配建议,来看看怎么搭配是最合理的吧。
![1583115885437572.jpg cpa14[1].jpg](https://mcpa.gaodun.cn/ueditor/php/upload/image/20200302/1583115885437572.jpg)
一、注会科目搭配建议
注会考试有六门,需要在五年之内完成,考生既可以一次报考全部科目,也可以报考部分科目,最终的目的是需要考生能够根据自己的时间合理安排科目,达到有效复习时间,在这里高顿CPA列举了大部分都会选择的,两科和三科的报考方案,具体如下:
1、两科搭配:
会计+税法
会计和税法的联系较大,这两者的搭配难度相对于其他搭配略低,基础不好的可以将这样的搭配作为首选,压力会相对比较小,但也不容小觑。
财管+战略
战略的难度算是六科之中较为简单的,但是财管属于难度位于会计和审计之后,主要还是计算量比较大,很多考生表示考试的时间不够用,因此搭配战略可以有更多的时间放到财管的题量上。

2、三科搭配
会计+税法+战略:
这三科里面,预计战略的难度会下降,会计和税法的结合度比较高,理解力强的考生适合这样搭配。
审计+经济法+财管:
这三科里面是经济法的难度预计会下降,而财管的公式比较多,记忆力好,归纳能力强的考生可以考虑这种搭配。
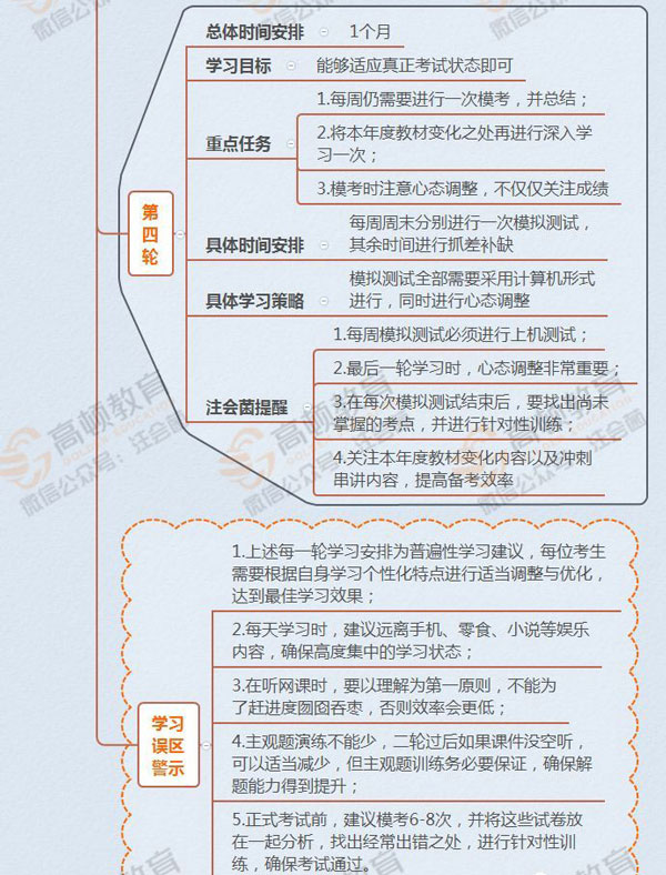
二、会计科目的四轮复习
高顿CPA为了给考生更方便的备考,总结了会计科目的四轮复习方法,希望能够帮到考生,会计是整个考试的基础,同时难度也是比较大的,如果能够将会计的科目学好,对于其他科目的学习将会有非常大的帮助,话不多少上图:
1、第一轮

2、第二轮

3、第三轮

4、第四轮

小编也会持续的整理其他的科目的备考学习方案,记得及时关注,有任何关于备考的问题,可以随时咨询高顿CPA的老师,会及时为你解答,帮你早日拿到证书。
丨本文有高顿CPA原创发布,转载请说明来源高顿CPA。


























APP下载
1V1专属服务